山西2026年高考录取分数线
山西2026年高考录取分数线简介
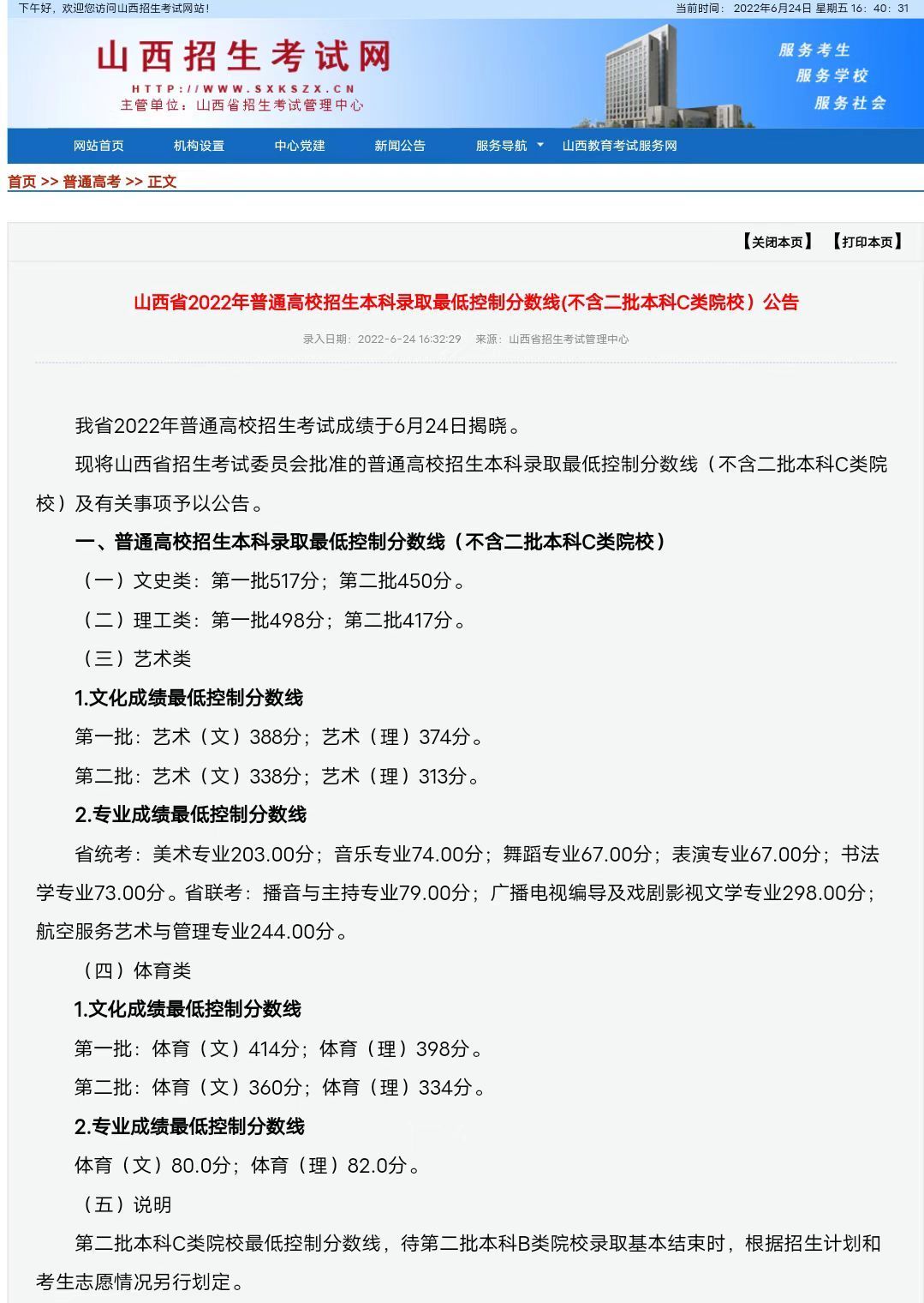
今年的山西高考录取分数线还未公布,现将山西省招生考试委员会批准的普通高校招生本科录取最低控制分数线,为此以下是小阅为大家准备了山西2026年高考录取分数线简介,欢迎参阅。
山西高考录取分数线

高考完填报志愿有什么方法
1、先弄清可以填几个志愿
无论考生所在的省份是否合并批次,都会对考生填报志愿产生一定的影响,最主要的变化体现在志愿设置方面。批次合并之后,本科二批志愿院校数量增加,考生可以选择的专业和院校也相应增加。所以考生要弄清楚自己可以填报几所高校和专业,另外填报志愿的政策、时间、方式和录取规则都要知道。
2、找准自己的定位
考生在填报志愿的时候,一个重要的依据就是先找清自己的定位。最常用的找定位的方法就是线差法和排位法。但是批次合并之后,院校增加,批次线发生变化,往年的分数线就失去了参考价值。
其实,虽然通过二本线来判断自身定位会收到影响,但是线差法还是可以用的,因为一本线还是在的,考生在报考时可以看看往年一本的录取线比二本高出多少,来大致估算自己的定位。
高考志愿填报的流程
一、选出心仪的志愿专业及院校
根据兴趣能力明确专业方向,志愿填报之前,考生要对自己的兴趣、能力和性格有一个比较全面的了解。一个专业的就业率再高,如果自己不感兴趣,就很难凭借理性和毅力学好,有时连毕业都成问题,因此考生一定要选择最适合自己的专业。
二、仔细阅读招生简章
招生章程主要内容包括:高校全称、校址、层次、办学类型等,在有关省(区、市)分专业招生人数及有关说明,专业培养对外语(课程)的要求,经批准的招收男女生比例等,可见招生简章里面的信息介绍很关键,不可轻易忽视。
三、确定志愿专业及院校
在充分了解相关信息后,经过仔细认真的思考,也可以与其他人沟通咨询,最后选定几个适合自己且自身符合条件的院校及专业。
四、登录网站
网上填报志愿要在省招办指定的网上进行,登录指定网页,打开浏览器,输入网报网址。指定网页一般会印制在准考证上面,或者打省招办电话咨询。
五、输入用户名密码
用户名是考生准考证上的14位报名号数字,第一次登录网上报名系统的初始密码是身份证号码,输入用户名和密码后即可登录网上报名系统。
六、填写基本信息并修改初始密码
考生应仔细阅读网上填报志愿的流程和注意事项,了解操作流程和相关要求以后再进行下一步的操作。填写住址、电话等重要信息。考生在第一次登录网上填报志愿系统时,一定要修改初始密码,如果不修改,就会自动返回到上一步,无法继续往下操作。
七、填报志愿
进去页面之后点击“填报志愿”,按自己的成绩选择不同的批次,进行填写。填写后最好再核对一遍,这一步尤为重要。
八、保存志愿
在填完信息后,一定要记得保存志愿,只有点击“保存”,才会存到网报系统中,没保存就相当于没有填。
九、复查志愿
在填写保存之后,可以点击“查询志愿”来查看报考的学校,大家可以随时注意自己排名的情况,以防滑档。