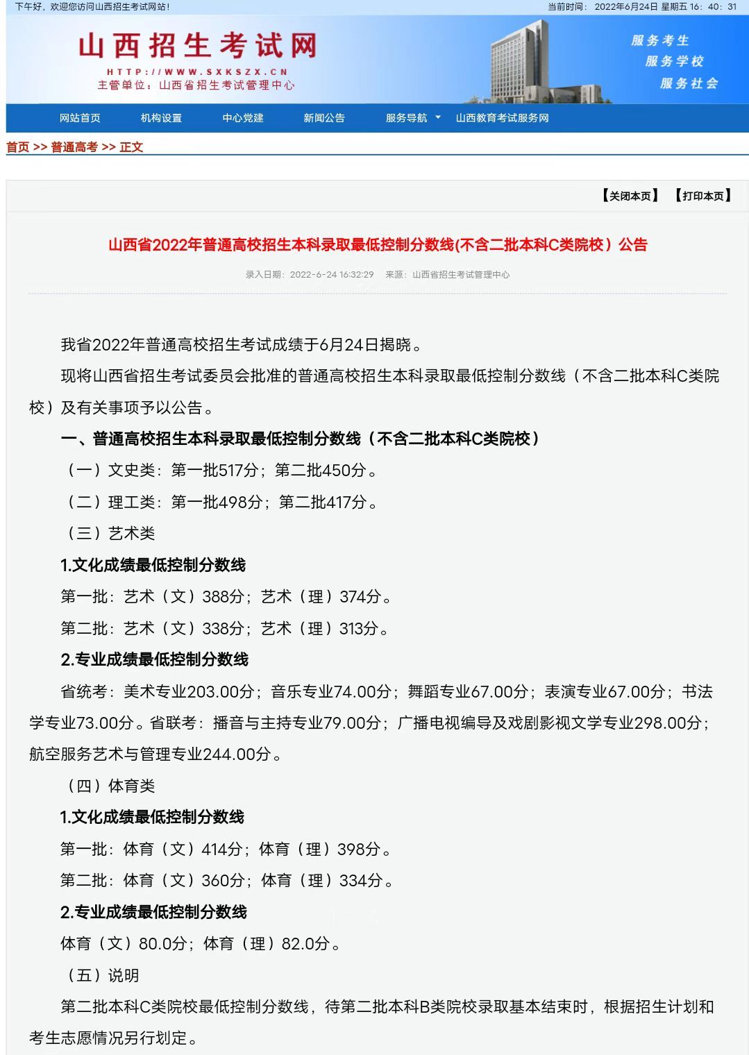
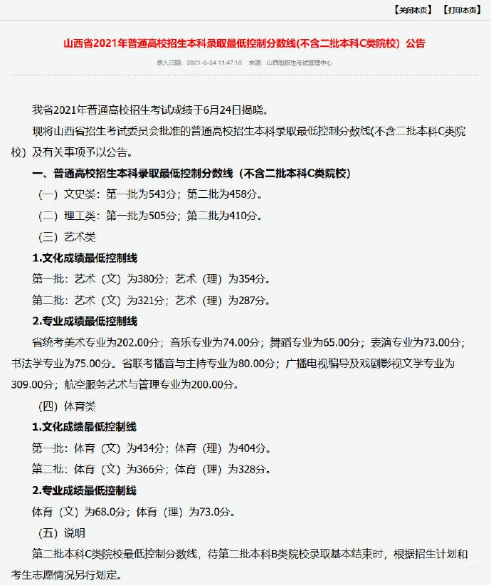
2025山西高考录取预测分数线
高考录取分数会在高考结束之后公布的,大家最想知道的是高考录取分数线了,那么你知道今年的高考分数线吗?以下是小阅整理的2025山西高考录取预测分数线,希望可以提供给大家进行参考和借鉴。
2025山西高考录取预测分数线

2025山西高考录取分数线

什么叫录取批次
录取分数线
录取分数线也叫省控线、批次线。是指省级招生部门根据当地全体考生当年高考成绩水平和国家下达的招生生源计划,相应确定的一个录取新生的最低成绩(总分)标准。只有高考总分(艺术、体育考生含专业成绩)达到或超过这一分数线的考生(通常称“上线考生”)档案,才有资格被招生高校调阅并选择录取。
最低录取控制分数线一般是分专业类、分批次确定的。专业类一般分为文史、理工,以及音乐(文、理)、美术(文、理)、体育(文、理)以及新高考地区的综合类和物理类、历史类等等,每一专业类又各分为本科提前批、本科一批、本科二批等等。文史、理工各批次的最低录取控制分数线只对文化总分作出规定,音乐、美术、体育专业的最低录取控制分数线则同时针对文化与专业两方面的总分作出规定。
提档分数线
在同批录取的院校中,由于第一志愿报考人数不均衡,按照各院校招生计划、调档比例和考生成绩,各校的最低提档分数并不一样,这就自然地形成了院校的提档分数线。他们的共同特点一般是在同批录取控制分数线以上,而其不同特点是部分院校由于生源充足,其提档分数线高于同批控制分数线,有的院校由于生源不足,提档分数线就只好定到同批录取控制分数线,还有部分院校(专业)提档分数线低于同批录取控制分数线。因此,有的考生高考成绩虽然上了同批录取控制分数线,但由于未达到所报院校的提档分数线,电子档案不能投放,因而参加不了该校的录取,但也有部分学校由于生源不足,而低于某批控制分数线却被录取,就是由于降分的缘故。
调档分数线
投档线只是高校将你的档案提走的最低分数线。一般按120%提档,是为了避免因各种情况录不满留出的选择的余地。而录取分数线是正式被该校录取的最后一名的分数,所以过提档线并不一定被录取,只是很有可能而已。一般录取分数线会高于投档线,如果你的高考分数正好和某校的投档线一样,这并不意味着你一定能被该校录取。二者没有必然的联系,但是高多少分的话还是要看学校的录取人数和分数来定的,这个是没什么规律的。
院校调档线是各高校录取考生时对某地报考该校的考生在文化成绩方面的最低要求。院校调档线是在该批院校最低录取控制分数线的基础上,根据当年考生报考本校志愿情况、分数情况和本校在该地招生计划数确定的,每年都会不同。
高考投档分数线
院校投档分数线是指以院校为单位,按招生院校同一科类(如文科或理科)招生计划数的一定比例(1:1.2以内),在对第一志愿投档过程中自然形成的院校调档最低成绩标准。每一所院校都有自己的投档分数线,简称投档线也称调档线或提档线。
各地招办在投档过程中,将填报了该校志愿且成绩在批次线上的考生档案,按招投总分(含政策照顾分,下同)从高分到低分排序,按院校招生计划的一定比例进行投档,而投档高校的最低一位考生的成绩,就是该校的调档线。通常情况下,调档线往往高于录控线;第一志愿生源不足的院校,其调档线等于录控线。考生的档案能不能投给学校,最关键取决于招投总分是否达到了调档线。
谨慎对待“服从调剂”
在考生志愿信息卡上,每一批次的志愿栏后面都有“服从”栏。设置该栏,是为了增加部分考生被录取的机会。考生当然希望按志愿录取,但是由于受信息材料、预测、决策方法等因素的限制,有的考生会把志愿报得较高,有的考生则处理不好志愿之间的“梯度”关系,以致第一和两个并列的志愿相继落空。“服从”二字绝对不可忽视,特别是对竞争能力较差的考生,更是如此,“服从”二字,有时比第二、第三志愿录取几率还高。
(一) 服从调剂的意义
服从”栏报考两层意思:一是“学校服从”,当所填的各个志愿学校都未录取你时,是否同意调配到其他院校;二是“专业服从”,当你的档案被某所大学调入后,所填的各个专业均未录取时,你是否同意调配到其他系科学习。考生如果确认“服从分配”,则一方面自己增加了被录取的机会,另一方面接受了必须按调配入学的义务,极可能调剂录取的学校或专业与报考初衷相差甚远,要有心理准备。填了服从就会按服从在缺额的招生计划中优先调配比较好的学校或专业。服从调配者一旦被录取,就必须到录取你的院校就读,否则,会影响国家招生计划的完成。因此,对于这一栏目,考生既要充分重视,又要慎重对待,表态具体明确。
院校调剂:加大同批次录取的机率
院校调剂,简单的说就是志愿未被录取而主动或者被动的接受调剂到其它学校,一般情况下,在你志愿未被录取你选择了服从调剂后,调剂的过程都是院校和相关教育部门完成,然后把调剂的结果通知你。
专业调剂:录取的另一条"保险带"
专业调剂也称“专业服从”,是指招生学校在录取时对某些专业录取满额,将剩余考生向有空额的专业调拨。对于考生而言,是否在所报专业已录满额情况下,愿意被调剂到其他专业。
“服从专业调剂”扩大了考生本人的录取机会。当考生档案调入某大学后,由于名额所限未被所报专业录取时,若考生“服从专业调剂”,自然扩大了本人被录取的机会。因此,每个考生都应慎重对待。是否“服从专业调剂”必须明确表态,不可含糊不清,也不可空着此栏不填。凡“空白”者,均作为“不服从专业调剂”对待。若“服从专业调剂”,希望考生具体写明服从哪些专业或哪类专业,或除哪些专业以外其他任何专业的调配。
对于“服从调剂”,建议考生谨慎进行选择,“调剂”能够加大考生的录取机会,但是一定要根据自身的实际情况出发,做出合理的抉择。
(二) “服从”填报注意事项
“服从”栏填写应注意三点:
1,填写“是否服从”栏目不可含糊不清,要明确表态,也不可空着不填,凡“空白”将按不服从分对待。
2,填写要具体,写明服从哪些学校,哪些专业,可以按自己意愿多写几个具体专业。这样填,有关专业的招生人员容易下决心。
3,有范围的表态,可填报从除哪类院校或除哪些专业之外的任何专业。
多一种选择多一个机会,理性和理智是填报高考志愿的两大法宝。在人生重大选择的十字路口,碰运气、赌命运的做法是不可取的,“服从”与“不服从”只一字之差,本无对错之分,重要的是填之有据,适合自己,才不至于后悔和遗憾。